Tuesday, January 29, 2008

Microsoft almost never paying their presenters, so why we're coming?

In most cases, presenters, participate in TechEd, DevAcademy, open houses or other public sessions, arranged by Microsoft, are not get paid. However, we're still coming and presenting. Preparation of even small session takes at least a couple of days and costs us a lot of money, but we're still coming and presenting. Why?

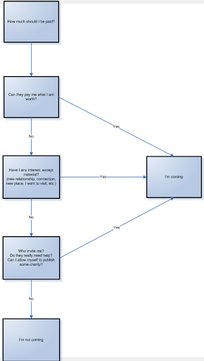
The answer is not simple. So, in order to make it clearer to me, I created decision chart, that helps me to answer "yes" or "no" for next request to attend an event as presenter. Here it comes

image

Let me explain it for you. My hour costs at about 100$. To present at small event, I should prepare in ratio of 1/3 - for one hour session, I have to work at least three hours + arrangements, travel time, accommodations etc. Other words, one small session should costs about 1000$. Can they pay me what I'm worth? Probably they can, but there are other factors - what am I earn for example.

If I'm interested within attendees, I can generate more revenue from business opportunities, then from one time payment. Thus I wont ask to be paid. But sometimes, I might me unable to get such revenue. In this case, I'm asking another question: maybe inviters really need my help and I can allow myself to publish some charity? In this case I'll attend too.

So should Microsoft pay their presenters? Probably it should, but there are other factors should be took into account.

See me at TechEd '08 in Eilat :)

No comments: